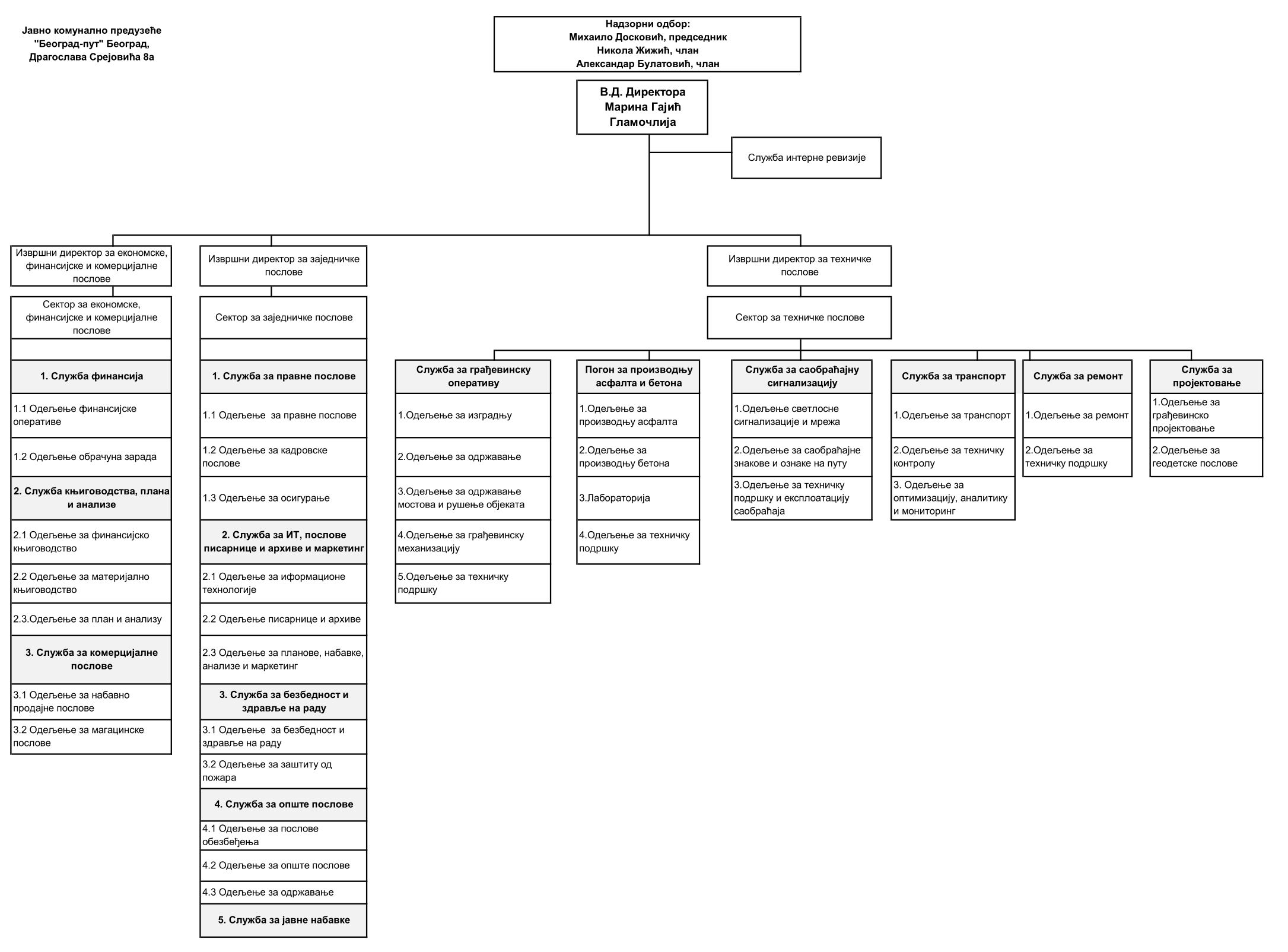
ОРГАНИЗАЦИЈА ЈКП „Београд пут“
Надзорни одбор:
Михаило Досковић, председник
Александар Булатовић, члан
Никола Жижић, члан

В.Д. Директора
Проф. др Марина Гајић Гламочлија, дипл. економиста                       

Извршни директор за економске, финансијске и комерцијалне послове

1. Служба Финансија
1.1 Одељење финансијске оперативе
1.2 Одељење обрачуна зарада


2. Служба књиговодства, плана и анализе
2.1 Одељење за финансијско књиговодство
2.2 Одељење за материјално књиговодство
2.3 Одељење за план и анализу

3. Служба за комерцијалне послове
3.1. Одељење за набавно продајне послове
3.2. Одељење за магацинске послове

Извршни директор за заједничке послове

1. Служба за правне послове
1.1 Одељење за правне послове
1.2 Одељење за кадровске послове
1.3 Одељење за осигурање

2. Служба за ИТ, послове писарнице и архиве и маркетинг
2.1 Одељење за информационе технологије
2.2. Одељење писарнице и архиве
2.3. Одељење за планове, набавке, анализе и маркетинг

3. Служба за безбедност и здравље на раду
3.1. Одељење за безбедност и здравље на раду
3.2. Одељење за заштиту од пожара

4. Служба за опште послове
4.1. Одељење за послове обезбеђења
4.2. Одељење за опште послове
4.3. Одељење за одржавање
5. Служба за јавне набавке

Извршни директор за техничке послове
СЕКТОР ЗА ТЕХНИЧКЕ ПОСЛОВЕ

Служба за грађевинску оперативу
1. Одељење за изградњу
2. Одељење за одржавање
3. Одељење за одржавање мостова и рушење објеката
4. Одељење за грађевинску механизацију
5. Одељење за техничку подршку



Погон за производњу асфалта и бетона
1. Одељење за производњу асфалта
2. Одељење за производњу бетона
3. Лабораторија
4.Одељење за техничку подршку
Служба за саобраћајну сигнализацију
1. Одељење светлосне сигнализације и мрежа
2. Одељење за саобраћане знакове и ознаке на путу
3. Одељење за техничку подршку и експлоатацију саобраћаја


Служба за транспорт
1. Одељење за транспорт
2. Одељење за техничку контролу


Служба за ремонт
1. Одељење за ремонт
2. Одељење за техничку подршку


Служба за пројектовање
1. Одељење за грађевинско пројектовање
2. Одељење за геодетске послове
15.05.2026.
Уградњом носећег слоја асфалта на раскрсници улице Драгослава Срејовића са Волгином екипе Службе за грађевинску оперативу започеле су асфалтерске
12.05.2026.
Радовима на потезу од Париске комуне до Ивићеве улице 1. маја завршена је обнова последње деонице Улице Тошин бунар на Новом Београду. Тиме је ова
12.05.2026.
У среду, 13. маја 2026. биће спроведена нова редовна акција добровољног давања крви у "Београд путу", друга у овој години. Акција се реализује
ПРИЈАВИТЕ ПРОБЛЕМ
Проблем на градским улицама можете пријавити путем телефонског центра: 11011
детаљније
Е-РАЧУН
Слање еРачуна представља први корак ка стварању модерног предузећа
детаљније
АРХИВА ДОКУМЕНАТА
Комплетна архива докумената ЈКП "Београд пут", Београд.
детаљније
ТЕНДЕРИ
Списак расписаних тендера са архивом ЈКП "Београд пут", Београд.
детаљније